学校主页
教务处
科技处
EN
首页
学院概况
学院简介
组织机构
现任领导
师资队伍
师资队伍
新闻公告
信息公告
学院新闻
学术活动
科学研究
科研概况
科研团队
科研成果
研究平台
本科生教育
专业简介
教研教改
实践平台
教学团队
课程管理
研究生教育
专业简介
招生信息
学生培养
教务动态
导师队伍
党建工作
教工支部
学生支部
党建动态
学生工作
规章制度
学生管理
院学生会
学生风采
党团活动
就业信息
信息服务
常用电话
资料下载
人才招聘
教研教改
专业简介
教研教改
实践平台
教学团队
课程管理
首页
>>
本科生教育
>>
教研教改
>> 正文
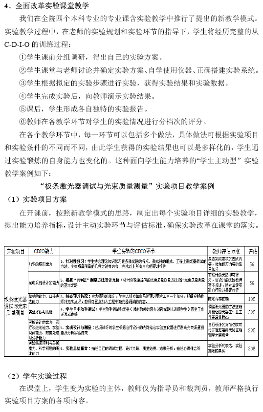
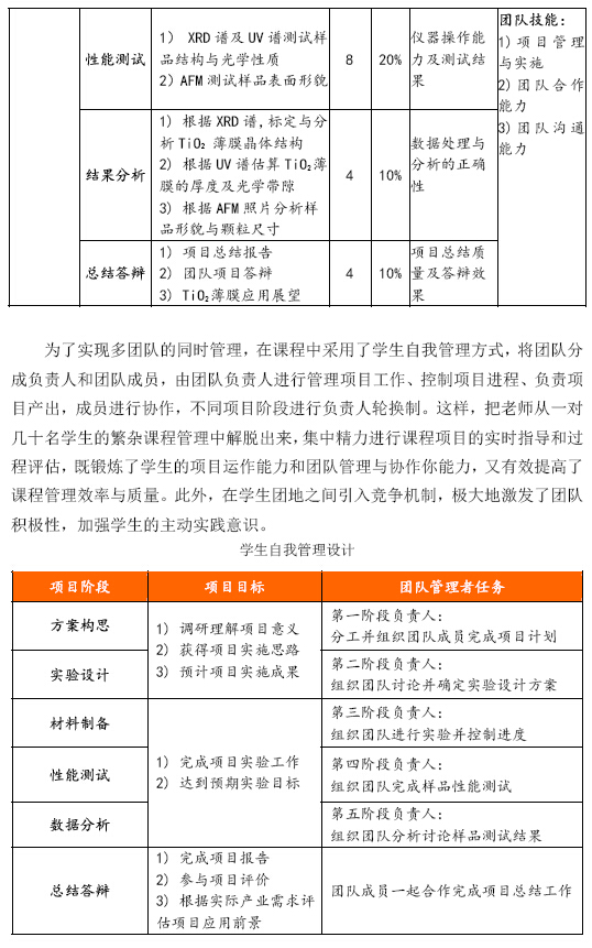
专业实验课程体系建设与教学改革
2014年05月18日 22:13 点击:[ ]
下一条:
物理实验中心的建设与教学改革
【
关闭
】
航空港校区 | 四川省成都市西南航空港经济开发区学府路一段24号
邮编:610225 | 电话:028-85966385 |
邮箱:gdjsxy@cuit.edu.cn
Copyright 2018-2020 成都信息工程大学365bet足球开户 建议使用IE8.0,1024*860以上浏览